微信扫一扫

华龙网讯(陈雨 实习生 谢佳)7月24日,重庆市规划和自然资源局通报表扬31起成功预警处置地质灾害灾险情避免造成重大人员伤亡案例。
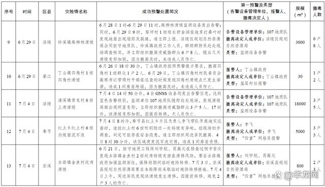
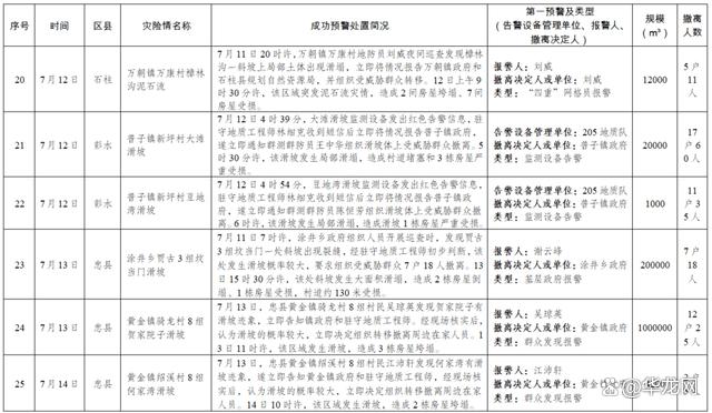
今年入汛以来,重庆已遭遇14轮强降水天气过程,忠县、云阳、彭水、巴南、丰都、奉节、涪陵、綦江、梁平、黔江、石柱、巫溪、武隆、酉阳、江津15个区县,成功预警和处置地质灾害灾险情31起,避免312户818人可能因灾伤亡。
当前,正值防汛关键期,重庆将加强雨情水情险情精准监测、精准预报、精准预警,强化举一反三、复盘总结,坚决打赢今年主汛期地灾防治攻坚战。为切实吸取成功预警和处置灾险情的好经验、好做法,市规划和自然资源局会同各有关单位复盘总结,形成了相关工作建议:
深化“点线面”一体化动态排查。地质灾害是一个动态变化的过程,动态巡查排查能及时发现变形前兆。梁平区龙胜乡和平村3组溜石板滑坡、巫溪县古路镇金鱼村坟湾滑坡等12起灾险情均由“四重”网格人员巡查排查发现。目前,全市现有480余名驻守地质工程师、1.5万余名“四重”网格人员、9800余名地防员,在一线开展地质灾害防治工作。
画大共同防范地灾风险“同心圆”。防范地质灾害风险,需要广泛发动人民群众参与。忠县黄金镇芭蕉村何家院子滑坡灾情由芭蕉村村干部巡查时发现,忠县黄金镇双梁村老屋嘴滑坡灾情由群众发现后奔走相告,才避免了灾害造成人员伤亡。作为地质灾害防治的牵头部门,各区县(自治县)规划和自然资源局要完善工作机制,凝聚防灾合力。
全面核查处置监测设备报警信息。滑坡等地质灾害是一个渐变的过程,监测设备能够有效感知。武隆区长坝镇长田坎124.2万立方米特大型土质滑坡、彭水县普子镇新坪村豆地湾滑坡和大滩滑坡等9起灾险情的成功预警处置,均系监测设备告警发现。全市现有地质灾害监测设备75160台,基本实现了已查明隐患点“需监测、尽监测”。各区县(自治县)规划和自然资源局要会同有关单位,全面检查监测设备运行情况,合理调整设备报警阈值,提升感知风险的敏感性。







1女班主任在家长群里怒骂“都给老子滚”,学校回应:与家长沟通时情绪失控,已暂停其教学
1金秋十月红色旅游持续升温 激活经济发展潜力
1国家税务总局:年收入10万元以内纳税人基本无需缴纳个税
1支持科技创新和制造业发展 今年前8月重庆减税降费及退税近250亿元
1渝厦高铁重庆段铺轨:长沙到重庆时常缩短1小时
1怎样和宝宝建立更好的情感交流亲子专题
1下半年开场,钱放哪个“口袋”里理财专题讲座
1近期房产政策解读市场更要走向正规理性的轨道里面
1高考加分政策和自主招生改革问题答疑
1探秘旅游博主真实生活:旅行真没太多惊险!